



發布日期:2023-04-22
來源:中華人民共和國住房和城鄉建設部
建設工程質量檢測機構資質標準
為加強建設工程質量檢測(以下簡稱“質量檢測”)管理,根據《建設工程質量管理條例》《建設工程質量檢測管理辦法》,制定建設工程質量檢測機構(以下簡稱“檢測機構”)資質標準。
一、總則
(一)本標準包括檢測機構資歷及信譽、主要人員、檢測設備及場所、管理水平等內容(見附件1:主要人員配備表;附件2:檢測專項及檢測能力表)。
(二)檢測機構資質分為二個類別:
1.綜合資質
綜合資質是指包括全部專項資質的檢測機構資質。
2.專項資質
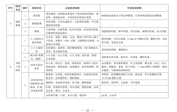
專項資質包括:建筑材料及構配件、主體結構及裝飾裝修、鋼結構、地基基礎、建筑節能、建筑幕墻、市政工程材料、道路工程、橋梁及地下工程9個檢測機構專項資質。
(三)檢測機構資質不分等級。
二、標準
(四)綜合資質
1.資歷及信譽
(1)有獨立法人資格的企業、事業單位,或依法設立的合伙企業,且均具有15年以上質量檢測經歷。
(2)具有建筑材料及構配件(或市政工程材料)、主體結構及裝飾裝修、建筑節能、鋼結構、地基基礎5個專項資質和其它2個專項資質。
(3)具備9個專項資質全部必備檢測參數。
(4)社會信譽良好,近3年未發生過一般及以上工程質量安全責任事故。
2.主要人員
(1)技術負責人應具有工程類專業正高級技術職稱,質量負責人應具有工程類專業高級及以上技術職稱,且均具有8年以上質量檢測工作經歷。
(2)注冊結構工程師不少于4名(其中,一級注冊結構工程師不少于2名),注冊土木工程師(巖土)不少于2名,且均具有2年以上質量檢測工作經歷。
(3)技術人員不少于150人,其中具有3年以上質量檢測工作經歷的工程類專業中級及以上技術職稱人員不少于60人、工程類專業高級及以上技術職稱人員不少于30人。
3.檢測設備及場所
(1)質量檢測設備設施齊全,檢測儀器設備功能、量程、精度,配套設備設施滿足9個專項資質全部必備檢測參數要求。
(2)有滿足工作需要的固定工作場所及質量檢測場所。
4.管理水平
(1)有完善的組織機構和質量管理體系,并滿足《檢測和校準實驗室能力的通用要求》GB/T27025-2019要求。
(2)有完善的信息化管理系統,檢測業務受理、檢測數據采集、檢測信息上傳、檢測報告出具、檢測檔案管理等質量檢測活動全過程可追溯。
(五)專項資質
1.資歷及信譽
(1)有獨立法人資格的企業、事業單位,或依法設立的合伙企業。
(2)主體結構及裝飾裝修、鋼結構、地基基礎、建筑幕墻、道路工程、橋梁及地下工程等6項專項資質,應當具有3年以上質量檢測經歷。
(3)具備所申請專項資質的全部必備檢測參數。
(4)社會信譽良好,近3年未發生過一般及以上工程質量安全責任事故。
2.主要人員
(1)技術負責人應具有工程類專業高級及以上技術職稱,質量負責人應具有工程類專業中級及以上技術職稱,且均具有5年以上質量檢測工作經歷。
(2)主要人員數量不少于《主要人員配備表》規定要求。
3.檢測設備及場所
(1)質量檢測設備設施基本齊全,檢測設備儀器功能、量程、精度,配套設備設施滿足所申請專項資質的全部必備檢測參數要求。
(2)有滿足工作需要的固定工作場所及質量檢測場所。
4.管理水平
(1)有完善的組織機構和質量管理體系,有健全的技術、檔案等管理制度。
(2)有信息化管理系統,質量檢測活動全過程可追溯。
三、業務范圍
(六)綜合資質
承擔全部專項資質中已取得檢測參數的檢測業務。
(七)專項資質
承擔所取得專項資質范圍內已取得檢測參數的檢測業務。
四、附則
(八)本標準規定的技術人員是指從事檢測試驗、檢測數據處理、檢測報告出具和檢測活動技術管理的人員。
(九)本標準規定的人員應不超過法定退休年齡。
(十)本標準中的“以上”“不少于”均含本數。
(十一)本標準自發布之日起施行。
(十二)本標準由住房和城鄉建設部負責解釋。














